How Do You Get Your Product Fit for Marketing?
You have answered 0 correctly out of 0 attempts.
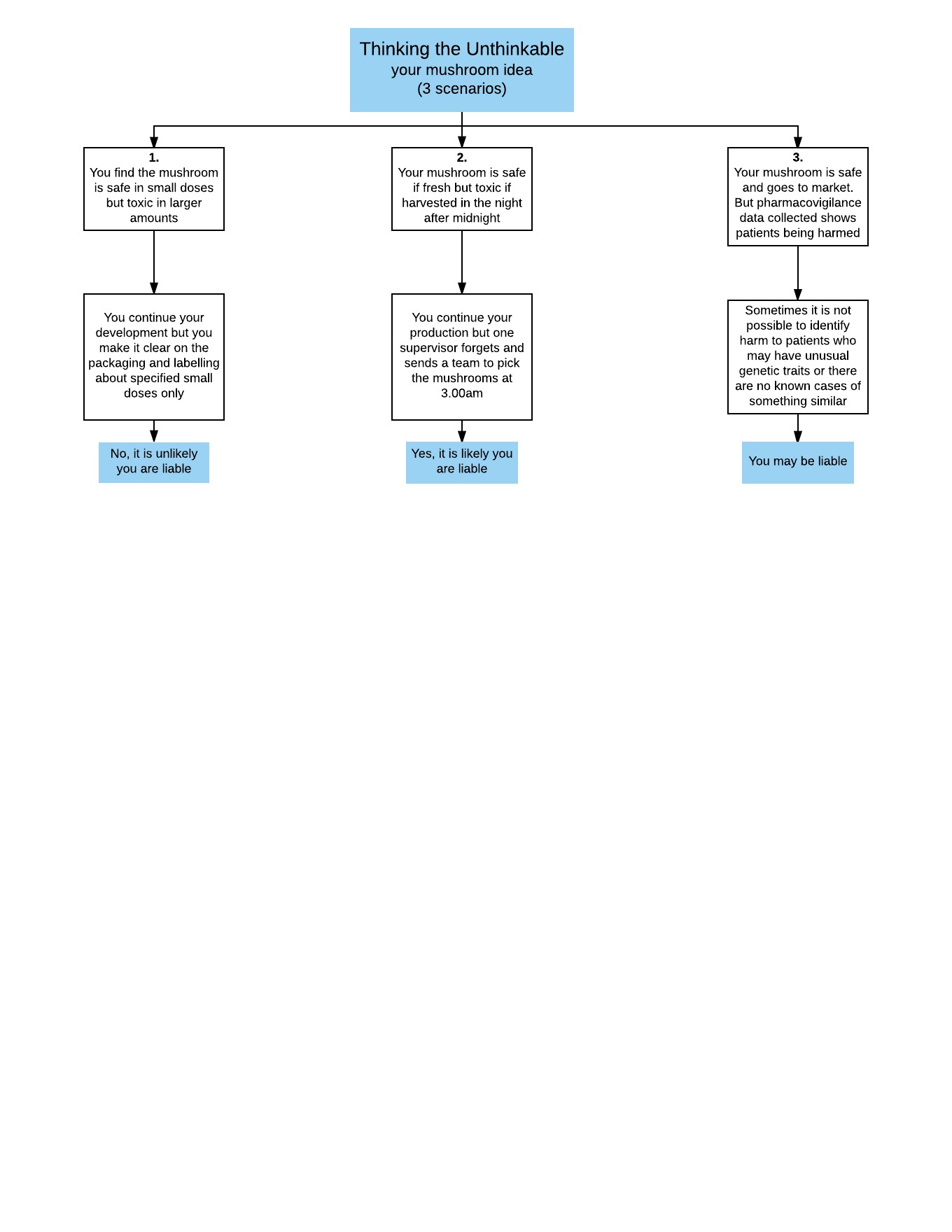
Thinking the Unthinkable ! (15 min)
Dangerous Drugs and Defective Products article has examples of how these products can reach the market and onto patients. This is not unique to the USA and happens across the world.
If your idea leads to a dangerous or defective product which has not been noticed during the trials and is perceived to cause harm, then who is liable - is it you?
This is an example of where you have identified a local fungi or mushroom which appears to have some therapeutic health benefits and you'd like to market it after trying it out on yourself / friends / family. You start harvesting and development:
